• Jl Ganesha I Purwosari , Kudus, Jawa Tengah
  • lsp@umku.ac.ids
  • Beranda
  • Profil
  • Info Sertifikasi
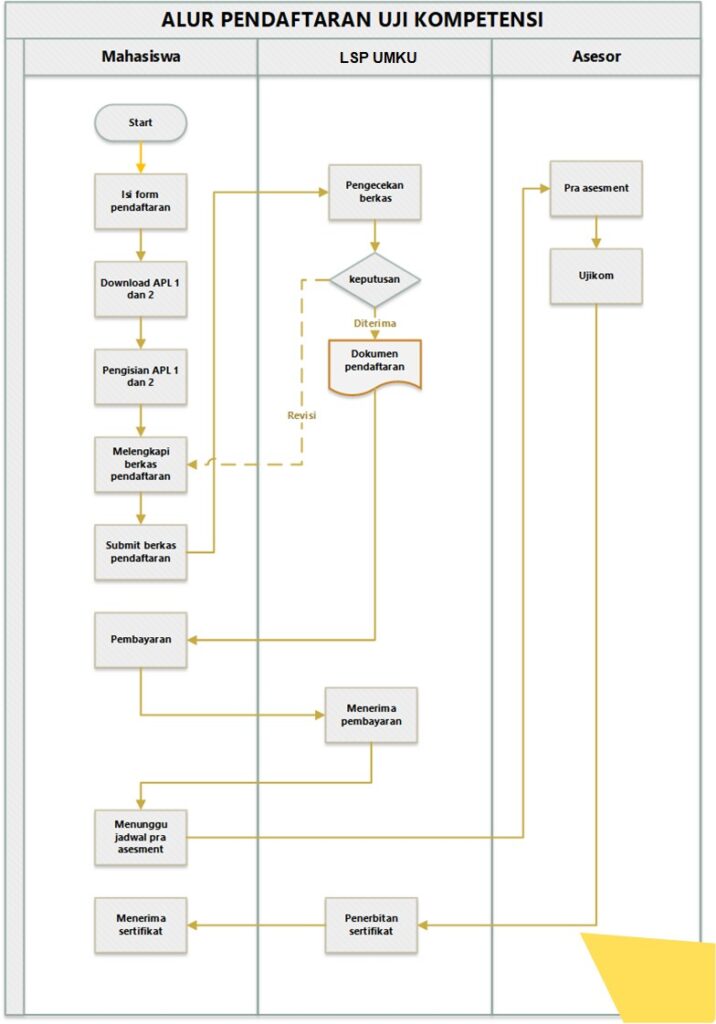
    • Alur Uji Kompetensi
  • Layanan
    • Info Sertifikasi Kompetensi
  • Dokumen
    • SKKNI/KKNI
    • Pedoman BNSP
  • Kontak
    • Kontak Kami
  • Beranda
  • Profil
  • Info Sertifikasi
    • Alur Uji Kompetensi
  • Layanan
    • Info Sertifikasi Kompetensi
  • Dokumen
    • SKKNI/KKNI
    • Pedoman BNSP
  • Kontak
    • Kontak Kami
Daftar

Lembaga Sertifikasi Profesi

Universitas Muhammadiyah Kudus

Facebook-f Instagram Twitter Youtube
Copyright © 2025 Lembaga Sertifikasi Profesi Universitas Muhammadiyah Kudus